Case : Customer Complaint Handling Training
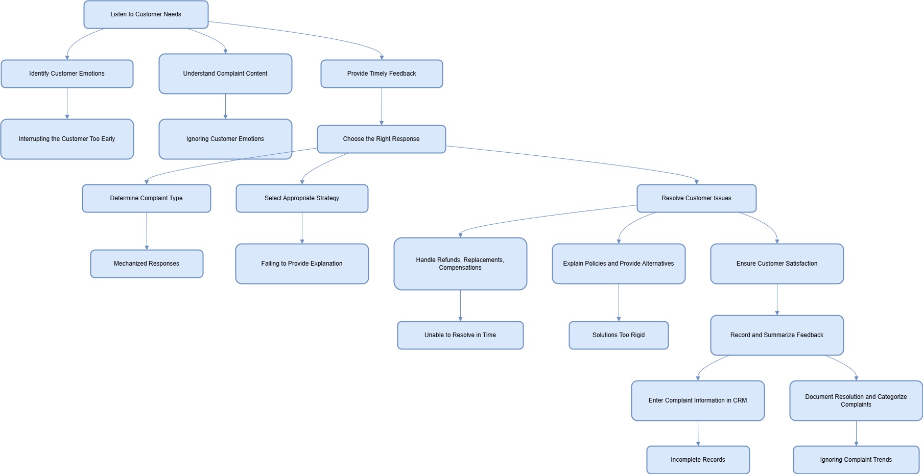
This action map is designed for customer service representatives in the retail industry, with the goal of enhancing complaint handling skills. Through goal setting, breaking down key actions, structuring the course, and incorporating interactive learning solutions, I have developed a comprehensive training program that ensures learners can efficiently apply what they have learned, improving customer satisfaction and optimizing service quality. This demonstrates my goal-oriented and practical approach to training planning.






